搜索
首 页
综合信息
政策法规
意向公开
信息公告
监督管理
政策解答
购买服务
当前位置
:
首页
->
监督管理
->
行政处罚
->
市级行政处罚
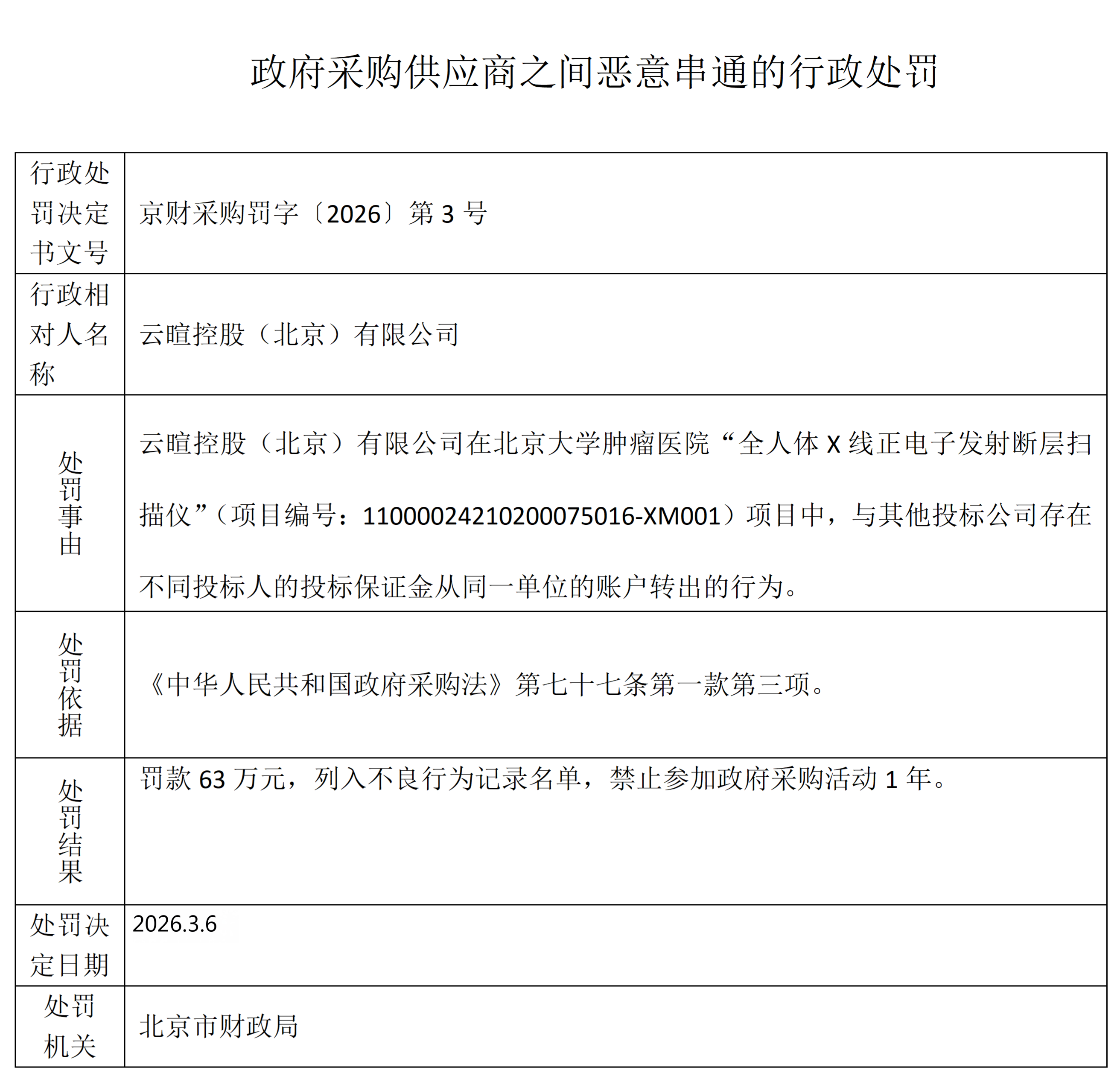
北京市财政局关于对北京联承医疗科技有限公司、北京爱润源科技发展有限公司、云暄控股(北京)有限公司的行政处罚决定书
2026-03-13
字号:
大
中
小
相关链接:
财政部
|
中国政府采购网
|
北京市财政局
|
北京政府采购中心
|
联系我们
|
历史数据查询
办公地址:北京市通州区承安路3号
网站地图
网址:http://www.ccgp-beijing.gov.cn/
微信公众号
政务微博
技术支持E-mail:webmaster@czj.beijing.gov.cn 京ICP备案05083643号