一、合同编号: 11010526210200027542-XM001-001
二、合同名称: 其他项目-机构运转及教育教学保障物业管理服务采购项目政府采购合同
三、项目编号: 11010526210200027542-XM001
四、项目名称: 其他项目-机构运转及教育教学保障物业管理服务采购项目
五、合同主体
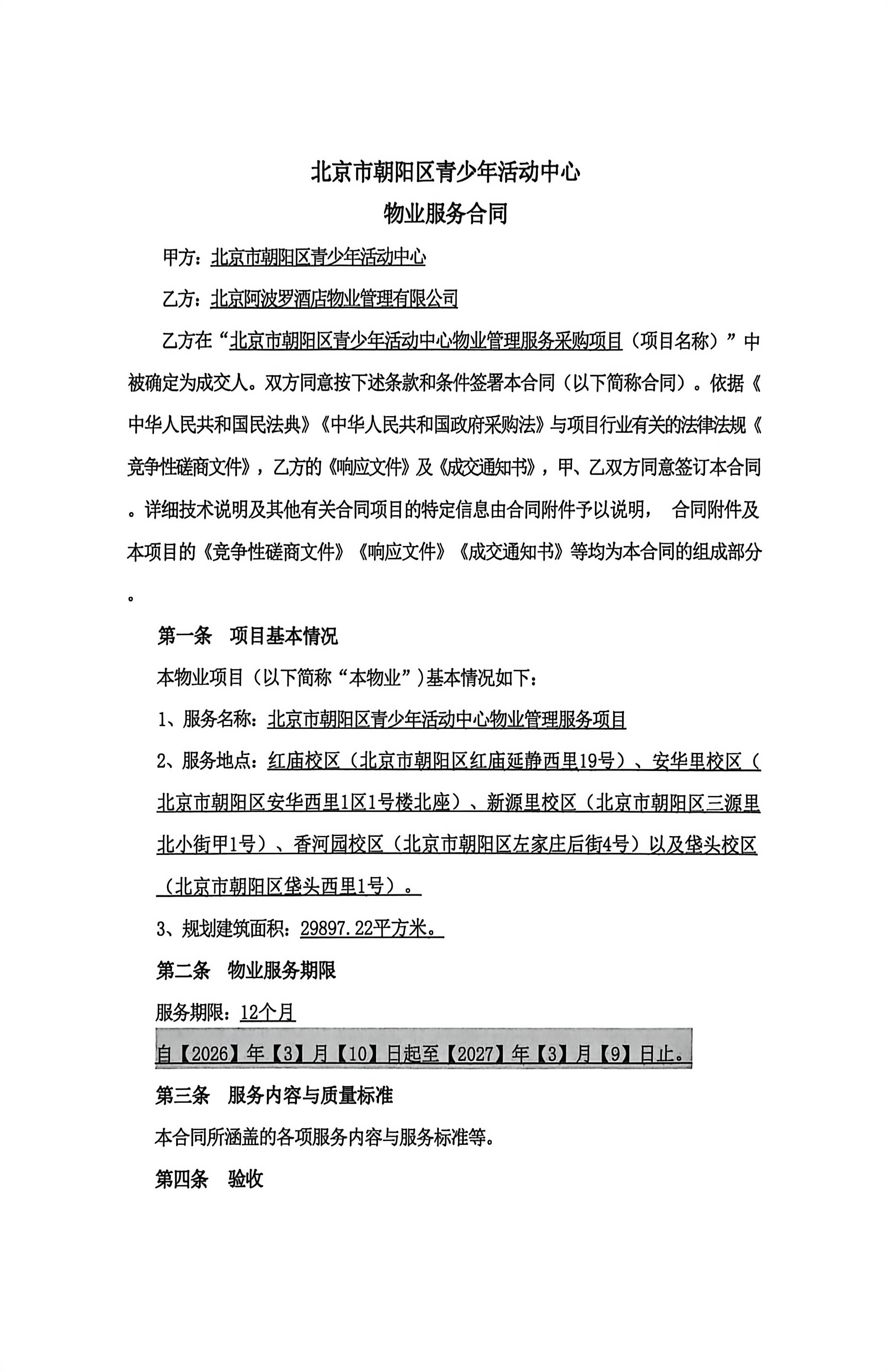
采购人(甲方): 北京市朝阳区青少年活动中心
地 址: 北京市朝阳区红庙延静西里19号楼
联系方式: 010-65044878
供应商(乙方): 北京阿波罗酒店物业管理有限公司
地 址:详见合同附件
联系方式:详见合同附件
六、合同主要信息
主要标的名称: 其他项目-机构运转及教育教学保障物业管理服务采购项目
规格型号(或服务要求):详见合同附件
主要标的数量:详见合同附件
主要标的单价:详见合同附件
合同金额: 104.8000800 万元
履约期限、地点等简要信息:详见合同附件
采购方式: 竞争性磋商
七、合同签订日期: 2026-03-10
八、合同公告日期: 2026-03-19
九、其他补充事宜:
本合同对应的中标成交公告:
免责声明:本页面提供的政府采购合同是按照《中华人民共和国政府采购法实施条例》的要求由采购人发布的,北京市政府采购网对其内容概不负责,亦不承担任何法律责任。


